SGA-600系列
便携式丙二醇1-单丁基醚检测仪技术选型表
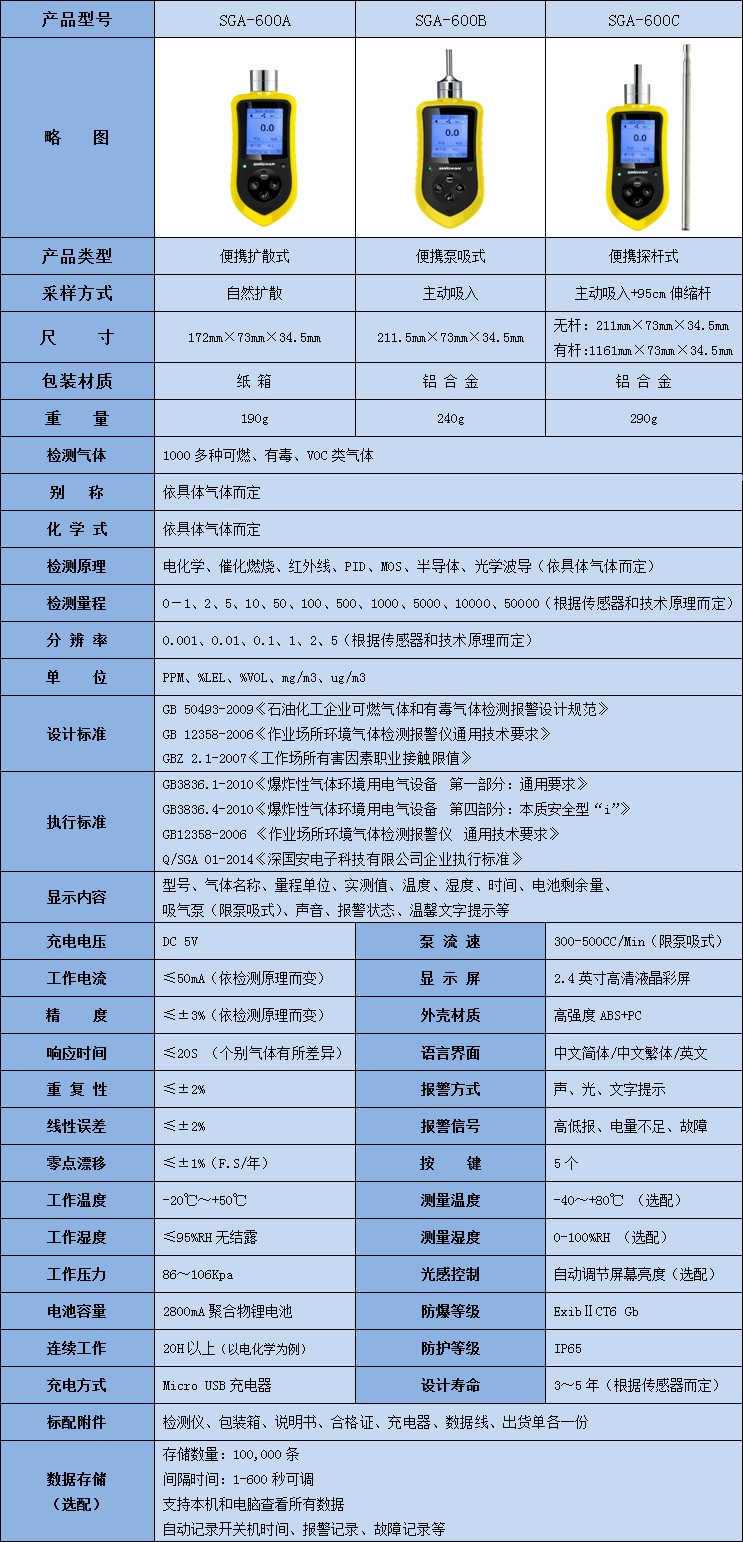
扩散式|泵吸式|探杆式


SGA-600系列便携式丙二醇1-单丁基醚气体检测仪是深国安电子运用十多年气体探测器生产经验,聘请一流设计团队,独立自主研发生产(外观专利号:201730044723.6)的一款单手可握、方便移动的智能型气体检测仪表;是全球首款搭载智能光感控制,集气体、温度、湿度、时间、吸气泵、报警、记录、数据存储为一体的多功能气体检测报警装置,并取得国家知识产权局颁发的实用新型专利证书(专利号:201720159428.X);客户只需一键开机,无需任何化学试剂,即可实时对空气中的气体浓度进行检测;当现场被测气体达到预设的报警点时,会自动发出声光报警。并有温馨文字提示;产品采用国际领先的气体检测传感技术和深国安独有的专利电路设计(专利号:201720152153.7),10秒钟即可出检测结果;经权威第三方专业机构计量检测,实测精确度高达3%以内,可与国外原装进口的气体检测分析仪相媲美。
SGA-600系列便携式丙二醇1-单丁基醚气体检测仪具有设计前卫、操作简便、反应灵敏、测量精准、坚固耐用、寿命长久等特点;警示“黄”配以磨砂“黑”色调,沉稳醒目;人体工程学“十字型”按键设计,操控简便;3.5英寸超高清液晶彩色屏幕,美观大方;高强度ABS+PC塑胶外壳,耐酸、耐碱、耐寒、耐热、耐冲击、易阻燃;32位纳米级微处理器+24位超高ADC采集芯片,计算速度更快、测量更精确;本安型电路设计、安全可靠;内置世界著名吸气泵品牌-德国THOMAS微型真空泵,提供稳定、持久气流。并有高低5个档速可调;国外原装进口气体传感器,精度高、稳定性强、误差率低、直线性好;2800mA大容量锂电池,为气体检测提供持久续航; PPM与mg/m3量程单位自由切换,简单明了;中文简体、中文繁体、英文三种语言操作界面,适用所有人群操作;还可选配智能光感控制,无论室内还是户外,可根据当前光照度自动调节屏幕亮度;更有数据存储功能,轻松存储100,000条数据。并支持本机查看所有保存的历史数据、开关机记录、报警记录、故障记录等;还可通过专配的数据导出软件,将数据导成EXCEL表格和图表格式,进行打印、编辑等;另有延长式探杆可以提供,上至屋顶、下至角落,自由伸缩,无所不能;可以说,SGA-600系列便携式丙二醇1-单丁基醚气体检测仪是当前国内最先进、最智能的一款气体浓度检测报警产品。
SGA-600系列便携式气体检测仪按使用方式共分为:SGA-600A系列便携扩散式丙二醇1-单丁基醚气体检测仪、SGA-600B系列便携泵吸式丙二醇1-单丁基醚气体检测仪和SGA-600C系列便携探杆式丙二醇1-单丁基醚气体检测仪三款,具体区别请参照下面产品参数列表。
●专利外观,专利技术,国际品质,国产价格;
●支持1000多种可燃、有毒和挥发性气体检测;
●本安型电路设计、安全可靠、资质齐全;
●“十字型”按键设计,最符合人体工程学;
●外观精美、操作方便、测量精准、坚固耐用;
●集光感、气体、温度、湿度、时间、吸气、报警、数据存储为一身,功能强大;
●2.4英寸超高清液晶彩屏,320*240分辨率,完美呈现各项气体检测指标;
●24位数据采集芯片+32位纳米级微处理器,分辨率更高、反应速度更快;
●高强度ABS+PC塑胶外壳,耐酸、耐碱、耐寒、耐热、耐冲击、易阻燃;
●国外原装进口气体传感器,精度高、稳定性强、误差率低、直线性好;
●内置德国THOMAS微型真空泵,噪音低、寿命长、气流稳定、持久;
●全量程温湿度补偿和数据修正,测量精度可媲美国外原装进口气体检测仪;
●深国安独有的专利电路设计和智能算法,可捕捉到空气中PPB级的气体浓度变化;
●客户可根据需要,自行设置高、低段报警值、调零、泵的速度及声音的开关等功能;
●全程记录仪表使用情况,现场由你掌握:如何时开关机、何时报警、何时发生过故障等。
●多重保护:防过载冲击、防过电压、防静电干扰、防磁场干扰;
●智能光感控制:仪器会在不同强度光照下,自行调节屏幕亮度;
●延长探杆,自由伸缩,下天入地,无所不能;
●2800mA大容量锂电池,可连续工作20小时以上;
●吸气速度5档调控、光照度10等级调节,超智能;
●Micro USB设计,兼容所有Android手机充电器、充电宝;
●双重数据恢复、安全无忧:智能一键复位+恢复出厂设置;
●中文简体、中文繁体、英文三种语言操作界面,适用于所有人群使用;
●PPM与mg/m3、%VOL量程单位可自由切换,方便数据识别;
●现场浓度达到报警点时,声光报警的同时,操作界面上还会数值的颜色变化及文字提示;
●支持100,000条数据存储、下载、打印、编辑、导出、图表显示等;
数据保存间隔可在1-600秒之间自由设置
支持本机查看保存的所有测量数值和时间日期
可通过电脑专用软件查看图表、导出数据等
●高档铝合金外箱,耐压、防震、防摔,易携带;
●防爆等级:ExibⅡCT6Gb
●防护等级:IP65

